川村雅則「「動き出した非正規公務員制度~先進自治体の紹介」での話題提供・問題提起」『NAVI』2025年10月6日配信
この記事は、2025年10月4日に大阪で開催された第13回なくそう!官製ワーキングプア大阪集会の午後の全体会のPart2「動き出した非正規公務員制度~先進自治体の紹介」での筆者の報告を整理し、加筆したものです。ご笑覧ください。
-scaled.jpg)
本日は、国の動きと自治体の動きを簡単に紹介しながら、私たちの課題をあらためて提起したいと思います。自治体の動きとしては、鳥取方式短時間勤務制度の調査を行ってきましたので、その概略を紹介します[1]。私たちの課題については、別に原稿をまとめていますので、そちらをご参照ください[2]。
■短時間勤務・有期雇用・低賃金の「三位一体」を壊す
本題に入る前に二つのことを申し上げたい。
まず一つ目は、短時間勤務、有期雇用、低賃金(不公正賃金)の三位一体を壊す必要性です。
図 非正規雇用における短時間勤務・有期雇用・低賃金の三位一体

日本では、短時間勤務を選択することには、有期雇用と低賃金がセットでついてきます。
非正規雇用を望む人もいるとよく言われますが、そこで望まれているのは短時間勤務のことです。とくに家事・育児など家庭責任を負うことが期待されている女性は、短時間で働くことを「選択」せざるを得ない状況にあります。本報告ではそのこと自体を取り上げる余裕はありませんが[3]、ここでは、そうした短時間勤務に有期雇用と低賃金をセットでつける必要はない、ということを申し上げたい。短時間勤務でも、無期かつ公正な賃金が保障される雇用を標準にする必要があります。
■最終目標は、会計年度任用職員制度の廃止
もう一つは、各自治体での動きに対する評価に関わってのことです。硬直的な公務員制度の下で各自治体が創意工夫をされていることには敬意を表します。総務省も、「会計年度任用職員の経験を活かす採用試験等の取組事例集(令和7年度)」や「会計年度任用職員の職務経験を有する者が受験可能な中途採用試験の取組事例(令和6年度)」など事例報告をしています。我々の基本姿勢は、学べるものからは大いに学べばよい、使えるものは大いに使えばよい、と思います。
しかし、こうした動きには限界があったり問題があったりします。なぜなら、会計年度任用職員制度自体の廃止が念頭におかれたものではなく、会計年度任用職員から「脱出」する道──しかも、おそらくは、かなり狭い道──を設けただけのものであったり、しかもそうした自治体の中には──ちょうど午前中の分科会で報告されたのですが──好事例として紹介されながら、会計年度任用職員制度そのものの水準はかなり低かったりする、ケースもあるようだからです。
「好事例」に目を奪われて、差別的な雇用制度である会計年度任用職員制度の廃止という課題を忘れないように、ここで確認をしたいと思います。また、会計年度任用職員制度の「廃止」は個々の自治体にとって無理難題なことではありますが、少なくとも、会計年度任用職員制度の「できうる限りの改善」には尽力をいただきたいところです。公募の廃止はその最重要課題の一つです[4]。
■会計年度任用職員制度に関する国の動き
前置きが長くなりましたが、会計年度任用職員制度に関する国の動きについては、この資料をご覧ください。
資料 会計年度任用職員に係る政府決定文書における記載

出所:総務省作成資料より転載。
先日(9月1日)、公務非正規問題自治体議員ネットが主催した学習会で、講師をつとめてくださった総務省に作成いただいた資料の一部[5]です。
資料中にあるとおり、「骨太方針2025」、「地方創生2.0基本構想」、「新しい資本主義のグランドデザイン及び実行計画2025年改訂版」などの政府決定文書に、会計年度任用職員の「処遇改善」や「常勤化」といった記載があります。
ここでいう常勤化が何を意味しているのか──冒頭に述べた、無期雇用化や公正な賃金制度の設計を意味しているのか──は定かではありませんし、「能力実証を経た常勤化」ということですから、会計年度任用職員制度の廃止/全員の常勤化を意味しているわけではないと思われることには留意が必要ですが、労働力不足を背景に、そして、皆さんのこの間の取り組みを背景にして、こうした動きが政府内で生じていることを確認したいと思います。
なお、2024年6月以降の総務省マニュアル改正の動きについては割愛します(注釈2にあげた拙稿をご参照ください)。
■鳥取方式短時間勤務制度の概略
さて、全国的にも注目を集める鳥取方式短時間勤務制度[6]の概略を紹介します。詳細は拙稿をご参照ください。
図 鳥取方式短時間勤務制度の概略

注:表の右上欄の「現行法上の短時間勤務正職員」のうち「正職員」という箇所に違和感をもったが、「正職員」をつけずに「短時間勤務職員」と表記してしまうと、会計年度任用職員など臨時・非常勤職員も含まれることになるため、こう表記しているとの説明を得た。本文でもこの表記を用いる。
資料:鳥取県作成資料より。
出所:注釈1にあげた拙稿より。
まず私は、この制度を評価したいと思います。硬直的な公務員制度の下で、常勤職員(正職員)で短時間勤務制度が創設されたことには大きな意義があるのだと思います。働き方支援休暇(無給)を包括承認することで短時間勤務制度を作った鳥取県の創意工夫も評価されます。国の動き(人事行政諮問会議等)を視野に入れつつ、鳥取県が先鞭を付ける、全国の着火点となる、という姿勢で制度が設計・導入されたこと、若手職員が中心となってこうした発案をし、制度設計に至ったことにも希望を感じました。
図 鳥取方式短時間勤務制度で採用された職員(短時間勤務職員)の位置付け

出所:注釈1にあげた拙稿より。
短時間勤務制度で雇われる職員は常勤職員である、というのが鳥取方式短時間勤務制度の基本設計です。給料・手当や休暇制度など、均等・均衡待遇の配慮がなされた制度設計になっています(「給料月額表」が3級までとされていることなど一部暫定的な箇所を残す)。
なお、「過員」枠を使って任用を図っていることには懸念が示されています(「過員」という言葉を含めて、拙稿をご参照ください)。この点は、国(人事院「人事行政諮問会議」)の側にも問題意識がもたれており、改善が求められます。
以上の意義を踏まえた上で、この制度ないしこの制度と会計年度任用職員制度との関連などに対する疑問、問題提起を図りたいと思います。それは、短時間勤務制度で採用される職員に適用される無期雇用(定年制)や均等待遇は、そもそも、全ての労働者に適用されるべきものではないのか、ということです。
まず、2025年4月1日から短時間勤務制度で県で採用されているのは4人(2026年4月1日採用予定は資格専門職枠が3人、障害者枠が3人)です。県の会計年度任用職員数(2024年4月1日時点)は、2500人超(一般行政部門924人、教育部門1112人等)ですから、人数はかなりの乖離があります。
記者会見での知事の発言やそれを報じた記事などを受けて、短時間勤務制度は、会計年度任用職員制度に置き換わるものとして理解された向きもあるかもしれません。資料中の新聞記事では、「〔短時間勤務の〕正職員制度は、任期1年の非正規公務員「会計年度任用職員」の勤務条件や処遇改善の狙いがある」と書かれていますから、そうした理解は自然なことだと思います。しかし、そうした理解は誤りであって、過剰な期待であることが今回の調査で明らかになりました。
この点については、今回の調査でも県に照会をしていますが、県からは、次のような回答を得ました。すなわち、人材確保を目的とした短時間勤務制度の導入によって、従前であれば、いわゆる不本意で非正規雇用を選択していた者を含めて、正職員としての勤務を選択することが可能になる。その点で、会計年度任用職員の正職員化に伴う処遇改善の効果も期待されるものであって、当初より、県の考えには変更はない、とのことです。
もとより、短時間勤務職員に採用される職員の人数が少ないことは、予算や定数の制約がありますから、致し方ないことかもしれません。
ただ私が疑問に思うのは、県でこれからも維持される会計年度任用職員制度の設計についてです。鳥取県では、5年公募が実施されています。もし、短時間勤務制度で採用される職員数は少ないけれども、会計年度任用職員制度についても県としてできる限りのこと(例えば、公募の廃止など)に取り組んでいる、という状況があったならば、先の記事中にみられたような評価とも整合したのではないか、と思います(なお、鳥取県の会計年度任用職員制度については、現時点では十分に把握をしていませんから、今後あらためて、県から話を伺った上で評価をしていきたいと考えています)。無期雇用、均等待遇を全ての労働者に、ということを申し上げたい。
以上のように述べましたが、拙稿でも引用した、「緊急対策チーム」が作成された「「若者・女性にとって魅力的な地方での職場環境づくり」に向けた提案(最終報告書)」の図には、「会計年度任用職員の処遇改善に取り組むべき」と書かれています。若手を中心としたチームの皆さんには、会計年度任用職員の問題点にさらに目を向けていただき、改善を継続していただきたい、と思います(「緊急対策チーム」の皆さんからのヒアリングも課題です)。
繰り返しになりますが、無期雇用や均等待遇は、特権ではありません。合理的な理由がなければ雇用は無期であるべきですし、均等待遇も、言うまでもなく、全ての労働者に適用されるべきです。
鳥取県では、短時間勤務職員にまでこれらの制度(無期雇用、均等待遇)の適用が拡大しました。これらの制度の適用を会計年度任用職員にも広げていく必要があるのではないか、という気運が鳥取県の中で高まっていくことを期待しますし、各自治体でも、そうした動きはもちろんのこと、会計年度任用職員制度を製造した責任者である国を後押ししていく動きを作っていくことが私たちの課題ではないでしょうか。
民間部門を含め、短時間で働くことへの懲罰的な制度設計(有期雇用、低賃金雇用)に対する懐疑・見直しの動きが広がっている中で、私たちの側からの提起が必要です。
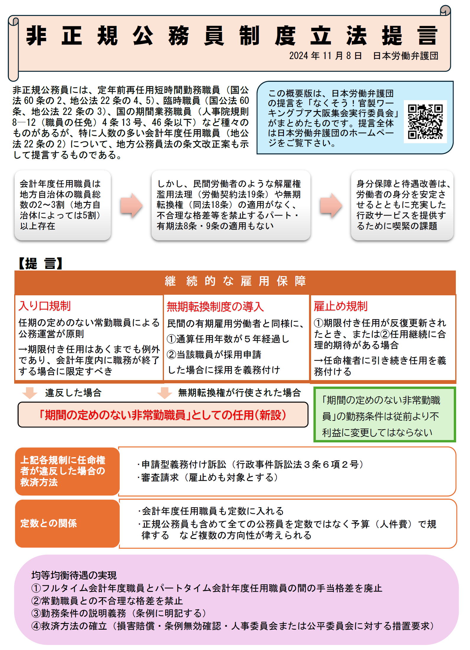
■日本労働弁護団「非正規公務員制度立法提言」に学ぶ
その際に学ぶべきは、2024年11月に日本労働弁護団から出された「非正規公務員制度立法提言」です。
そして、本集会では、集会実行委員会・小野順子弁護士が作成された、同提言がコンパクトにまとまった図が配布されています。こちらの図を導きの糸にしながら、提言に学んでいきましょう。

出所:なくそう!官製ワーキングプア大阪集会実行委員会作成。
あわせて、同提言に対しては、『季刊労働法』の最新号で特集(「非正規公務員制度を問う──立法提言を基点とした横断的考察」)が組まれています。
同提言をブラッシュアップする珠玉の論文が収録されています。特集のねらいによれば、「本特集は、本提言を起点として、理論と実務の間における対話・架橋を試みるとともに、「非正規公務員」問題に関する分野横断的な検討を行うもの」とあります。本集会にご参加の、早津裕貴さん(金沢大学准教授)、上林陽治さん(立教大学特任教授)[7]が寄稿をされています。この雑誌も手にとって学びを深めていきましょう。
■つながってお互いにエンパワーメントを
図 当事者と支援者のエンパワーメント

注:円のサイズや各主体の配置、円がくっついていたりいなかったりすることなどにはとくに意味はない。
この図は、便宜的ですが、「当事者」と「支援者」を分けて配置した図です。
まず、図の真ん中です。
有期雇用、低賃金という条件下に置かれた当事者は、力を奪われた状態にあります。当事者のエンパワーメントを図ることが支援者には必要です。
と同時に、当事者を囲む支援者も、十分な力を発揮しきれずにいる、ということはないでしょうか。あるいは、自分の所属の「殻」にとどまっていることはないでしょうか。
例えば、「我が方(わがほう)の議員」と労働組合から議員を紹介されることがあります。しかし、この非正規公務員問題を当該議員と当該労働組合とで本当に共有はできているでしょうか。また、仮にできているとして、共有するのは「我が方の議員」だけでよいのでしょうか。会派を超えて、自治体も超えて、議員とのつながりの強化が必要ではないでしょうか。あるいは、先のような優れた提言を出された労働弁護団(地域ブロック)と連繋はしているでしょうか。非正規公務員問題という複雑な問題について、報道機関にも理解を求めることはなされているでしょうか。支援者同士も、積極的に/自覚的に連繋を強化し、共同の実現を模索していきましょう。
私たち北海道の関係者でまとめた編著や、公務非正規問題自治体議員ネットはその試みの一つである、と考えています。
非正規公務員にディーセントワークを実現する、という大きな課題に、みんなで一緒に取り組んでいきましょう。
[1] 川村雅則「鳥取方式短時間勤務制度に関する調査報告(第一次報告)」『NAVI』2025年9月22日配信。また、その他の自治体の動きについては、本集会で配布された資料集(以下、本集会資料集)の43ページから47ページにまとめられた、川西玲子さん(大阪集会実行委員)の「動き出した非正規公務員制度~模索を始めている自治体・労働組合」を参照。
[2] 川村雅則「会計年度任用職員制度をめぐる問題といま取り組むべき課題──議員ネットへの期待とあわせて」『NAVI』2025年8月21日配信。本集会資料集の27ページから40ページに収録。
[3] 本報告では言及できませんが、男女における家庭責任の偏り、ジェンダーをめぐる不平等自体を是正する必要があります。この点は、竹信三恵子さん(ジャーナリスト・和光大学名誉教授)、非正規公務員voicesによる本集会Part3「公務非正規問題の中核としてのジェンダー」の配付資料(本集会資料集65、66ページと、別紙の竹信三恵子さん「非正規公務員とジェンダー差別──官製ワーキングプアから官製無法労働へ」)を参照。
[4] 午前中の分科会で、名古屋市の公募問題のその後について報告(本集会資料集9ページから24ページのほか、別紙の愛労連議長・西尾美沙子さん「名古屋市保育士等1200人雇い止め あれからとこれから」)があったほか、京都府3年公募の廃止を目指す取り組みの報告がありました。以下をご参照ください。そして署名にはぜひご協力をお願いします。
川村雅則「名古屋市非正規保育士雇い止め事件からみえてきた国と自治体の共犯関係」『NAVI』2024年12月26日配信
【署名拡散のお願い】STOP雇止め!京都府の「3年公募」を廃止してください。私たち会計年度任用職員を「使い捨てできる存在」にしないでください!
[5] 本集会資料集の49ページから64ページに収録。会計年度任用職員制度の変遷などが分かりやすいので、ぜひご一読ください。
[6] 本集会資料集の41ページ、42ページの記事(「「短時間正職員」拡大なるか/鳥取県が初導入、人手不足背景に」『都政新報』2025年6月6日付、「時短勤務正職員 県が導入 新年度から改革 全国発信へ若手意見反映=鳥取」『読売新聞』2025年3月4日付)を参照。
[7] 会計年度任用職員制度が始まって5年を経過した今、この問題が包括的にまとめられた文献として、旬報社発行の『日本労働年鑑第95集(2025年版)』に収録された、上林陽治さんの「非正規公務員問題──会計年度任用職員制度の現状と課題」を参照されたい(同書は、公立図書館や大学図書館などに納められていると思われます)。
(関連記事)
川村雅則「第13回なくそう!官製ワーキングプア大阪集会 第1分科会配布資料」 ※本集会の午前中の分科会で配布した資料に加筆したもの
.png)

.png)
.png)